Technique may restore healthy bacterial balance in C-section babies

Newborns delivered by cesarean section who are swabbed with the vaginal fluid of their mothers after birth have beneficial bacteria restored to their skin surface and stools, according to a new study.
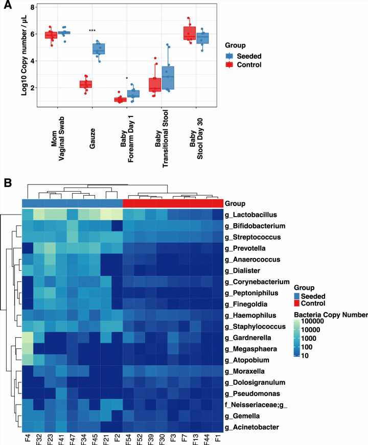
In the first randomized study of its kind, published in the journal mBio, a team of researchers that included Rutgers scientists found the process, known as vaginal seeding, definitively engrafted new strains of maternal bacteria in the babies’ bodies. These strains normally wouldn’t be present in the newborns because, during C-sections, infants are directly extracted from their mothers’ wombs, bypassing the vaginal canal.
“Our study is the first double-blind, randomized, placebo-controlled trial to determine whether vaginal seeding causes maternal bacteria to engraft in the skin and stool of neonates,” said Maria Gloria Dominguez-Bello, an author of the study and the Henry Rutgers Professor of Microbiome and Health at the Department of Biochemistry and Microbiology in the Rutgers School of Environmental and Biological Sciences (SEBS).
Neonates are infants who are younger than 28 days old. In the randomized, blinded study, neither the participants nor the study’s facilitators knew which of the subjects was receiving the material being studied—in this case, the participating mothers’ vaginal fluids—and who was given a placebo.
“Despite some limitations in this early study, including a small sample size and only two samples taken over time, we observed significant effects of vaginal seeding on the neonatal microbiota,” Dominguez-Bello said.
The term microbiome refers to the collection of genomes or essential genetic material from all the microorganisms in the environment. The word microbiota usually pertains to microorganisms—bacteria, viruses and fungi—found within a specific environment, such as on the skin or in the gut. Scientists have found over recent decades that these collections of microorganisms play a pivotal role in human health, interacting with metabolism, the immune system and the central nervous system.
Numerous studies have shown substantial differences exist between the microbiomes in neonates delivered by C-section and those born in a vaginal delivery. Some scientists, such as Dominguez-Bello, theorize that babies born via C-section may miss out on the exposure to the first live microbes meant to colonize their bodies and sustain their health.
An increasing body of research demonstrates that this thwarting of microbial colonization during critical early-life windows of development alters metabolic and immune programming and is associated with an increased risk of immune and metabolic diseases—including asthma, food allergies, obesity and diabetes.
In the study, the scientists took samples of microbiota from the skin and stool of 20 infants during two periods—when the babies were one day old and when they were one month old. They found evidence the maternal microbes had been engrafted in the infants.
They also found that, when compared with the babies that received a placebo, the infants that received vaginal seeding hosted a different bacterial population on their skin and in their stool. Their microbiomes included a pattern of bacterial diversity that was more characteristic of those babies who have been breastfed and have been delivered vaginally.
As part of a continuing study, the researchers will continue to assess the microbiomes of the babies for the next five years, as well as tracking their growth patterns and whether they develop any markers of metabolic or immune-related disease.
The scientists also are continuing the study to increase the number of babies and to assess infant health outcomes.
“There is now a critical need to evaluate the health benefits and safety of vaginal seeding in large randomized controlled trials,” Dominguez-Bello said.
More information:
Noel T. Mueller et al, Maternal Bacterial Engraftment in Multiple Body Sites of Cesarean Section Born Neonates after Vaginal Seeding—a Randomized Controlled Trial, mBio (2023). DOI: 10.1128/mbio.00491-23
Journal information:
mBio
Source: Read Full Article